8040威尼斯
新闻中心
新闻动态
招生公告
政策法规
招生计划
录取查询
系部介绍
信息系
食品系
教育系
设计系
管理系
图文鉴赏
8040威尼斯
搜索
网站首页
新闻中心
新闻动态
招生公告
进入栏目 »
政策法规
招生计划
录取查询
系部介绍
信息系
食品系
教育系
设计系
管理系
进入栏目 »
图文鉴赏
8040威尼斯
游客,您好!
马上登录
首页
政策法规
详情页
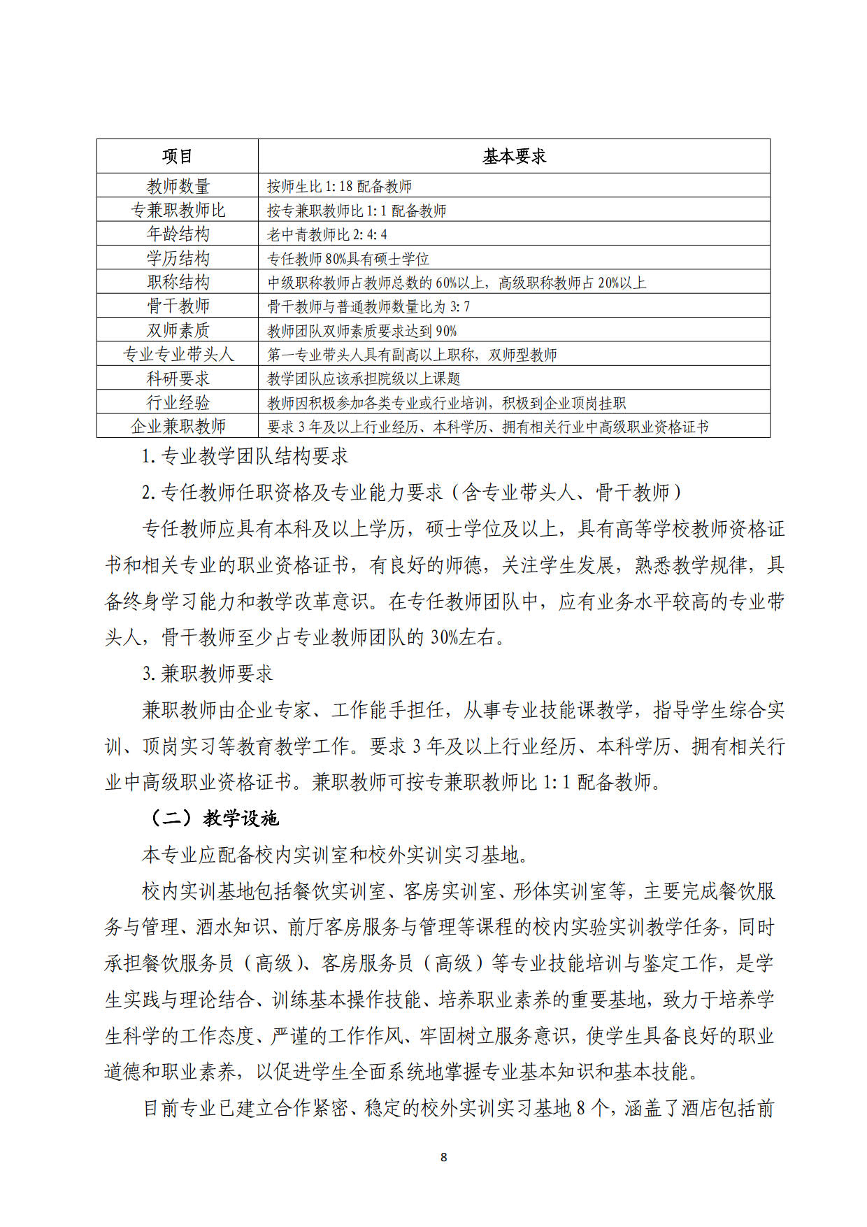
2019级“退役军人”旅游管理专业人才培养方案
来源:招生与继续教育处
发布日期:2019-10-17
浏览:13501次
上一条:
8040威尼斯2019年退役军人高职扩招专项招生章程
下一条:
2019级“退役军人”建筑室内设计专业人才培养方案
相关栏目
政策法规
推荐文章
8040威尼斯校园风光
福建省教育考试院关于做好2020年普通高校专升本考试报名工作的通知
福建省教育厅关于做好2020年普通高校专升本考试招生工作的通知
关于做好2020年高职院校分类考试招生报名工作的通知
福建省教育厅关于印发福建省高职院校分类考试招生改革实施办法的通知
2019年8040威尼斯第二轮高职扩招第二次征求志愿计划—退役军人
CopyRight © 8040威尼斯招生就业与对外合作处
备案号:
闽ICP备98543084号
技术支持:网络信息中心
搜一搜,更方便
搜索
8040威尼斯